
支援総額
1,179,000円
目標金額 1,000,000円
- 支援者
- 51人
- 募集終了日
- 2025年7月28日
https://readyfor.jp/projects/toyama-fukushima-children?sns_share_token=&utm_source=pj_share_url&utm_medium=social
2025年07月19日 11:33
「過去」を参考にして、「今」支え続けて、「未来」の子どもたちに笑顔を届ける。⑪
宣言。
私、川嶋茂雄は阪神・淡路大震災以来の「災害支援活動家」です。
助けれなかった5人目の命の瞬間に立ち会い自分の無力さを打ちのめされるまで感じました。
助けれなかった5人目の命の瞬間に立ち会い自分の無力さを打ちのめされるまで感じました。
「命は帰ってこない。取り返しが付かない。」
これをテーマに災害が発災すると、いち早く何もかも捨てて直ぐに現場を確認する事に生涯を捧げてきました。
災害現場は毎日状況が変化して、尚且つ、集落・町内会・地区によって時間の経過と供にバラバラに進捗具合が異なります。
その対応をしなければ、行政などは対応出来ません。
その隙間を埋めるこそが、私の「使命」だと回数を重ねる毎に分かってきました。
残念なことに、「能登半島地震+奥能登大水害」では、そういった活動をしている方はいません。
「能登半島地震+奥能登大水害」はそれも1年以内に2度も発災した初めての事です。
「能登半島地震+奥能登大水害」はそれも1年以内に2度も発災した初めての事です。
経験不足が問題です。
どういう活動が「今」を支えて、「未来の子どもたち」に繋ぐ事が如何に今後の「復興」に繋がるのか?
自己満足に留まる支援団体ばかりです。
仕方がありません。
災害支援活動は最低10年間は関わり続けないと分かりません。
「自立」したら後は住民・行政に任せて自然と消えゆく物です。
「自立」までの過程は、「絶望した気持ち」・「どうして良いのか分からないまま」・「諦めた地区」・「過去ばかり見ている方々」・「自立しようと頑張るが結果が出なくて悩んでいる方々」・「自立に向けて歩み始めた方々」・「自立した地域」などバラバラになって来るのが1年以上過ぎた過程で起こり、これに「寄り添い」、全ての被災地の方々を「自立に向けて歩み」を供にしなければ、行政は対応出来ません。
「災害は日々状況が変化する」事を念頭において活動しなければ、タダの自己満足に陥ります。
「災害支援活動」は状況に応じて「スピード勝負」です。次々と「カード」切らなければ行政に負担を掛けます。
結果、行政によって差が出来てしまい、「平等」にはなりません。
そこを押さえて活動しなければ、タダの自己満足です。
当団体は、資金も枯渇した中10年間は頑張り続けます。
倒れても立ち上がり、何度もその繰り返しこそが「被災者の幸福」に繋がるのを何度も経験しています。
発災から1年半から3年が勝負時です。
どこも初めての経験だから気が付いていません。
頑張りに抜きます。
「未来の子どもたちの為」に!
そこで、当団体は次の「カード」を切ります。
「絵本プロジェクト」
これは、「子どもたちの未来を守る。」と同時に、「家族・集落・地域」などを巻き込み、「能登半島地震+奥能登大水害」を思い出して頂き、「未来」をどうしていくか?をみんなで考える「キッカケ」作りです。
期間は「10月末」まで作文をぼしゅうします。
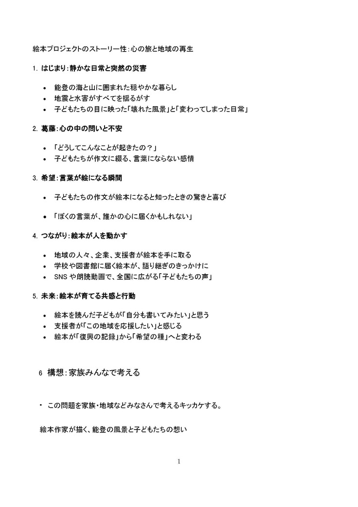
ストーリー性を次の様に参考に作りました。

次に「子どもにも分かりやすい様にテーマ」を作りました。

そこで、当団体は次の「カード」を切ります。
「絵本プロジェクト」
これは、「子どもたちの未来を守る。」と同時に、「家族・集落・地域」などを巻き込み、「能登半島地震+奥能登大水害」を思い出して頂き、「未来」をどうしていくか?をみんなで考える「キッカケ」作りです。
期間は「10月末」まで作文をぼしゅうします。
ストーリー性を次の様に参考に作りました。

次に「子どもにも分かりやすい様にテーマ」を作りました。

簡単な「趣旨説明文」も作りました。


簡単ですが「概要文」も作りました。

更に「分かりやすいように簡易ですがポスター」を作りました。

また、「寄贈先」も考えてあります。
子どもたちは「表彰状」も喜びますが、「トロフィー」と「記念メダル」を更に贈れば一生懸命に取り組むことでしょう。

これを全国に普及させて、「東日本大震災」に次ぐ、「能登半島地震+奥能登大水害」がどんなに被害が大きかったか?そして、被災者の関連死がまだまだ増え続けているか?まだまだ終わりは見えません。
その事を全国のみなさんと共有しようと考えました。
以前の「ふるさとはフクシマ子どもたちの3.11」の編集事業に携わっていたこそ、今回の「能登半島地震+奥能登大水害」の「絵本プロジェクト」が更に大きくなりました。
倒れても、何度でも立ち上がります。

更に「分かりやすいように簡易ですがポスター」を作りました。

また、「寄贈先」も考えてあります。
子どもたちは「表彰状」も喜びますが、「トロフィー」と「記念メダル」を更に贈れば一生懸命に取り組むことでしょう。

これを全国に普及させて、「東日本大震災」に次ぐ、「能登半島地震+奥能登大水害」がどんなに被害が大きかったか?そして、被災者の関連死がまだまだ増え続けているか?まだまだ終わりは見えません。
その事を全国のみなさんと共有しようと考えました。
以前の「ふるさとはフクシマ子どもたちの3.11」の編集事業に携わっていたこそ、今回の「能登半島地震+奥能登大水害」の「絵本プロジェクト」が更に大きくなりました。
倒れても、何度でも立ち上がります。
是非、全国の心あるみなさま、ご協力をお願いします。
一緒に取り組みましょう。
今を支えて、子どもたちの未来のために!
一緒に取り組みましょう。
今を支えて、子どもたちの未来のために!
リターン
150,000円+システム利用料

東京理科大学 高橋治教授の講演会開催(全国何処へでも)
お礼のメールと東京理科大学高橋治教授の講演開催を3回まで開催できるリターンです。
高橋治教授構造設計の専門家であり、発明家でもあります。
※有効期限は2026年3月末です。
※交通費+宿泊費は別途費用が掛かりますのでご了承ください。
※発送完了予定月までに、サービス内容や日程調整の方法などの詳細についてメールにてご連絡いたします。
- 申込数
- 0
- 在庫数
- 3
- 発送完了予定月
- 2025年11月
3,000円+システム利用料

感謝のメール①
感謝のメールを送らせていただきます。
- 申込数
- 7
- 在庫数
- 制限なし
- 発送完了予定月
- 2025年9月
150,000円+システム利用料

東京理科大学 高橋治教授の講演会開催(全国何処へでも)
お礼のメールと東京理科大学高橋治教授の講演開催を3回まで開催できるリターンです。
高橋治教授構造設計の専門家であり、発明家でもあります。
※有効期限は2026年3月末です。
※交通費+宿泊費は別途費用が掛かりますのでご了承ください。
※発送完了予定月までに、サービス内容や日程調整の方法などの詳細についてメールにてご連絡いたします。
- 申込数
- 0
- 在庫数
- 3
- 発送完了予定月
- 2025年11月
3,000円+システム利用料

感謝のメール①
感謝のメールを送らせていただきます。
- 申込数
- 7
- 在庫数
- 制限なし
- 発送完了予定月
- 2025年9月
1 ~ 1/ 26
このページを見た人はこんなプロジェクトもチェックしています
公益社団法人Civic Force
ピースウィンズ・ジャパン
知多半島総合医療機構
しまひこ
一般財団法人未来応援奨学金にいがた
認定NPO法人シャイン・オン・キッズ
日本介助犬福祉協会

【静岡県竜巻】緊急支援を開始!被災地を応援してください
56%
- 現在
- 568,000円
- 寄付者
- 69人
- 残り
- 20日

【緊急支援|大分市 大規模火災へのご支援を】
#医療・福祉
244%
- 現在
- 2,444,000円
- 寄付者
- 293人
- 残り
- 41日

助かる命に駆けつけたい。1秒でも、早く。ドクターカー更新へご寄付を
#医療・福祉
1%
- 現在
- 279,000円
- 寄付者
- 35人
- 残り
- 85日

介護タクシーを開業したい!
16%
- 現在
- 167,000円
- 支援者
- 17人
- 残り
- 36日

奨学金の原資が不足しています│未来応援奨学金にいがた2025
57%
- 現在
- 1,726,000円
- 支援者
- 89人
- 残り
- 29日

入院する子どもたちを笑顔に!ファシリティドッグ育成基金2025
#子ども・教育
22%
- 現在
- 6,818,000円
- 支援者
- 543人
- 残り
- 25日

#みんなで届ける介助犬|介助犬と共に笑顔で暮らせる人を増やしたい。
7%
- 現在
- 611,000円
- 寄付者
- 71人
- 残り
- 34日
最近見たプロジェクト











