終了報告
本クラウドファンディングが終了して3か月が過ぎました。
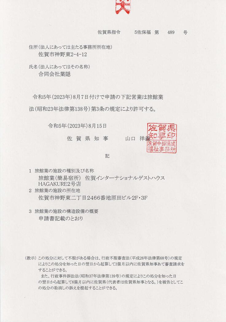
「佐賀インターナショナルゲストハウスHAGAKURE2号店」は8月15日に無事にオープンを迎えることができました。
ご支援いただいた皆様
情報発信にご協力いただいた皆様
リターン準備にご協力いただいた皆様
皆様のご協力がなければここまでたどり着くことはできませんでした。
本当にありがとうございます。
佐賀インターナショナルゲストハウスHAGAKURE2号店は
8月15日に簡易宿所営業の許可を取ることができました。

現在予約を受け付け開始していますが、
ネット予約の整備にはまだ時間がかかりそうです💦
現在は直接予約もしくはAirbnbでの予約が可能です。
20年ものあいだ空きアパートとなっていた物件をリノベーションしました。
大部分はプロの職人さんたちにお願いしましたが、
完成前にはボランティアさんを募り、
壁塗りワークショップを行いました。(7月29日実施)
皆の手を加えていただき温かい施設にしたいという想いからです。
1号店・2号店ともに佐賀駅北エリアにあり、素泊まりのみであるため近隣の飲食店さんを紹介するオリジナルマップを作成しました!!
ボランティアさん10名ほどお集まりいただき、
それぞれのおすすめ店舗やコメントを出し合いました。
マップデザインは、似顔絵作家のしーこさんにボランティアでご協力を頂きました。
本当にありがとうございます。


オープンに際し、佐賀新聞さん、佐賀経済新聞さん、読売新聞さんに掲載頂きました。
誠にありがとうございました。
▼佐賀経済新聞
https://saga.keizai.biz/headline/1673/
▼佐賀経済新聞(駅北マップについて)
https://saga.keizai.biz/headline/1674/
本クラウドファンディングで集まった120万円は
2号店開業資金として活用させていただきました。
誠にありがとうございます。
リターンのうち、発送が必要なものは全て発送済みです。
ご質問などがありましたらお気軽にお問い合わせください。
今後の情報発信はInstagramを中心にSNSにて行います。
◎Instagramアカウント
2号店 :@sagahagakure2
1号店 :@sagahagakure
sakebar(1号店1階) :@sagasakebar_hagakure
◎HP
https://www.saga-hagakure.com/
2号店については現在作成中のため完成しましたらHPもしくはSNSにてご覧ください。
今後とも応援いただければ幸いです。
1号店・2号店の宿泊や1号店sakebarの利用、イベントの参加など
ぜひ当ゲストハウスまでお越しいただければ嬉しいです。
これからも佐賀を訪れる方に寄り添い、おもてなしをし、
佐賀に来てよかったと思ってもらえるように日々進化してまいります。
また佐賀の国際便就航再開もあり、
より国際交流が活発に行われる場所にしていきたいと思います。
改めまして今後も「佐賀インターナショナルゲストハウスHAGAKURE」を
宜しくお願い致します。

店長 高瀬伶























