支援総額
目標金額 1,000,000円
- 支援者
- 82人
- 募集終了日
- 2017年4月6日
サラ緩和治療で!日本小動物がんセンター検査結果や治療の報告書

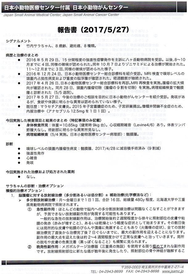
5月27日(土)に日本小動物医療センター付属・日本小動物がんセンターの受診に行きました。
前回の新着情報「術後経過は良好、抜糸しました。サラ元気です! 」でお伝えしていました、手術で摘出した腫瘍の細胞検査・病理組織診断の結果「悪性の可能性を示唆」について。
診断結果(再発の可能性)と今後の治療方法について、ドクターが書面や図に書きながらの非常にわかりやすい説明でした。私も妻も、脳腫瘍や癌が身近ではなく専門的なことを知らなかったので、副作用の説明もあったし、分かり易くて良かったです。
積極的治療オプション「多分割放射線と化学療法(抗がん剤)」と、緩和治療オプション「低分割放射線・血管新生阻害剤、薬剤対処療法・食事療法」。
いずれにしても犬への治療は最近始まったばかりで臨床データ・知見がなく、多分割放射線ができる病院は北海道と三重県にしかない。放射線や薬の副作用、一回一回全身麻酔することの心臓への負担等、リスクの方が大きいようです。
サラは、緩和治療でいきます!

上の写真:診察室でのサラ。エリザベスカラーの着用がなくなりました。身軽になって良かった♪
診察(約1時間)の途中、動物看護士さんに預けられ、毛玉だらけになった耳や足裏のカットをしてくださりスッキリ。
後日、郵送で報告書(これまでの検査結果や治療内容の報告書)が届きましたのでシェアします。

報告書3ページ目。サラの今後の治療(緩和治療)

今後は、必要に応じた対処療法になります。僧帽弁閉鎖不全症(ほとんどのキャバリアが罹る心臓病)の様子をみながら、腫瘍が再発するかどうか経過観察していきます。(MRI検査も全身麻酔のため心臓に負担あり)
次回の診察は、6/24(土)、脳のMRI検査の予定です。(診療費の支払いキツいです)
最後に、冒頭のサラは、あとりえピノコさん作:色鉛筆とパステルで描くリアルタッチの似顔絵です。ワンコと入れるイタリアン厨房Sorrisoのワンコ似顔絵会で注文していたリアル似顔絵が完成しました。

↑冒頭のと違う画像です。原画のスキャンの仕方で色合いが違いました。
モデル(写真)のサラは数年前の耳が長い頃。写真を見ているようなサラのリアルな絵に感動したので皆様にシェアします。
現在のサラ、変わらず元気です。手術前より動きが機敏・歩くスピードも速くなり、食欲もあります!
脳の腫瘍が想定よりも大きく手術が難航したことを考えると、治療が遅れていたら命がなかった。目標金額の達成▶︎MRI検査▶︎手術と最善のタイミングで、皆様のご支援によってサラの命を取り留めることができ感謝です。ありがとうございました。
今後ともよろしくお願いいたします。
□■━━━━━━━━━━━━━━━━━━━━━━━━━━━━━━━━━━━━━
竹内 健太郎 (たけうち けんたろう)
Facebook https://www.facebook.com/NoahJonah.papa
Twitter https://twitter.com/NoahJonah_papa
LINE ID noah7jonah
Instagram https://www.instagram.com/noah7jonah
Blog(ぴあヘルパー) http://www.noah-jonah.com/entry/2016/03/18/000134
━━━━━━━━━━━━━━━━━━━━━━━━━━━━━━━━━━━━━━■□
リターン
3,000円
【みんなの力の結集は希望の光コース】
みなさんの力を少しずつお借りできれば、サラの手術を行うことができます。
みなさんのご支援を宜しくお願いいたします。
プロジェクトが成立しサラの手術後にお手紙を送らせていただきます。
- 申込数
- 49
- 在庫数
- 制限なし
- 発送完了予定月
- 2017年5月
10,000円

【元気になって!サラの笑顔をお届けコース】
みんなに声をかけられる程、外出先では注目の的で愛されるサラ。
そんなサラに笑顔を届けるコースです。
プロジェクトが成立しサラの手術後に、お手紙とお写真を送らせていただきます。
以下2点を送らせていただきます。
・サラの術後報告のフォトメール
・感謝のお手紙
- 申込数
- 23
- 在庫数
- 制限なし
- 発送完了予定月
- 2017年6月
3,000円
【みんなの力の結集は希望の光コース】
みなさんの力を少しずつお借りできれば、サラの手術を行うことができます。
みなさんのご支援を宜しくお願いいたします。
プロジェクトが成立しサラの手術後にお手紙を送らせていただきます。
- 申込数
- 49
- 在庫数
- 制限なし
- 発送完了予定月
- 2017年5月
10,000円

【元気になって!サラの笑顔をお届けコース】
みんなに声をかけられる程、外出先では注目の的で愛されるサラ。
そんなサラに笑顔を届けるコースです。
プロジェクトが成立しサラの手術後に、お手紙とお写真を送らせていただきます。
以下2点を送らせていただきます。
・サラの術後報告のフォトメール
・感謝のお手紙
- 申込数
- 23
- 在庫数
- 制限なし
- 発送完了予定月
- 2017年6月

JWCサポーター大募集中!傷付いた野生動物を救いたい
- 総計
- 253人

不幸な命ゼロを目指して!しっぽ村サポーター募集中
- 総計
- 52人

引退競走馬にセカンドキャリアを!!
- 総計
- 101人

入院する子どもたちを笑顔に!ファシリティドッグ育成基金2025
#子ども・教育
- 現在
- 7,016,000円
- 支援者
- 565人
- 残り
- 25日

行き場のない猫たちに幸せな明日を届けたい。保護猫たちの医療費支援を
- 現在
- 1,784,000円
- 支援者
- 139人
- 残り
- 29日

絶滅の危機に瀕しているシマアオジ 彼らのいる景色を取り戻したい
#国際協力
- 現在
- 4,366,400円
- 寄付者
- 378人
- 残り
- 1時間

アリスサポーター募集 保護犬猫の未来のために医療費のご支援を!
- 総計
- 35人









